CANSAT - Boost converter

YOu want to fly a Geiger Muller tube ?

Then you need a boost converter :-) to get a high DC voltage.

Maybe you will need some SW debounce in your interrupt routine.

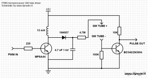
Simple GM boost converter (from here)


void setup() {

 analogWrite(0, 30); //starts PWM on pin 0, generates about 400V
 analogWrite(1, 255); // needed to get LED to full brightness
 attachInterrupt(0,countPulse,FALLING); // attach interrupt to pin 2
 }

void loop() {
 //nothing much really
 }

void countPulse(){
 //pulse led
 digitalWrite(1, HIGH);
 delay(100);
 digitalWrite(1,LOW);
 }
yep